Retour à la homepage
Retour à la page des électroniques
Retour à la page 300B
Cet ampli utilise un SRPP comme étage d'entrée et une 300B comme étage final à
puissance relativement basse, env. 4.5W, et une dissipation plaque d'env. 20W,
passablement en-dessous de ses spécifications maximales (40W).
Cet ampli a été converti d'un ampli VT52, ce qui explique cette
puissance modeste. Néanmoins, ses qualités à l'écoute sont très bonnes.
Actuellement utilisé en large-bande, il sera très prochainement modifié pour une
utilisation en médium-aigu puis en médium seul dans un contexte de tri-amplification.
En large-bande et avec des enceintes de rendement élevé, le bruit est quelque peu
élevé et un essai avec une alimentation en continu du chauffage des 300B est conseillé.


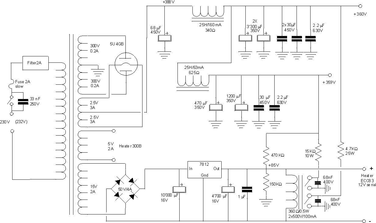
Ce circuit imprimé regroupe l'alimentation des filaments du driver ansi que le circuit de décharge de l'alimentation.

L'ampli sans sa grille de protection:

Le châssis est une planche multiplis traitée par une feuille de plomb et une couche
d'asphalte pour réduire les résonances. La feuille de plomb est relié à la masse et
participe au blindage de l'ensemble.
Pour réduire la microphonie, les supports de tubes sont montés sur silent-blocs en
silicone. Ces derniers sont moulés dans des tubes en carton de ... Tampax, puis
découpés en rondelles et percés.
Des tubes Sovtek (300B/12AX7WXT+ appairage "platinum") ont été utilisés
pour le prototype, pas mauvais du tout, surtout si l'on considère leur prix peu élevé.
Le son s'améliore après quelques semaines.
J'essaierai certainement les Svetlana et, si les finances le permettent, des Western
Electric originales.
Ondes carrées à pleine puissance mesurées à la sortie sur une charge résistive de 8.2 Ohms:
![]() 40Hz |
![]() 100Hz |
![]() 1KHz |
![]() 10KHz, les légères suroscillations sont due à la résonance de 100KHz du Tango U808 |
![]() 20KHz |
![]() 40KHz, l'onde carrée s'arrondit progressivement en une onde sinusoidale. La chute de niveau commence vers 45KHz. |
Et quelques ondes carrées mesurées à la sortie du SRPP et de la plaque de la 300B:
![]() 100Hz, sortie SRPP |
![]() 100Hz, plaque 300B |
![]() 20KHz, sortie SRPP |
![]() 20KHz, plaque 300B. Légère oscillation à 100KHz |